Anetarët e Bordit Drejtues të QSU “Nënë Tereza” për vitin 2026
· Prof. Evis Sala (Kryetare, Ministër i Shëndetësisë)
· Z. Arti Papajani (Drejtor i FSDKSH-së)
· Znj. Jona Suli (përfaqësuese e Ministrisë së Arsimit)
· Prof. Alban Dibra (Kryetar i Komisionit Mjekësor Spitalor)
· Prof. Xheladin Draçini (Rektor i Univeristetit të Mjekësisë)
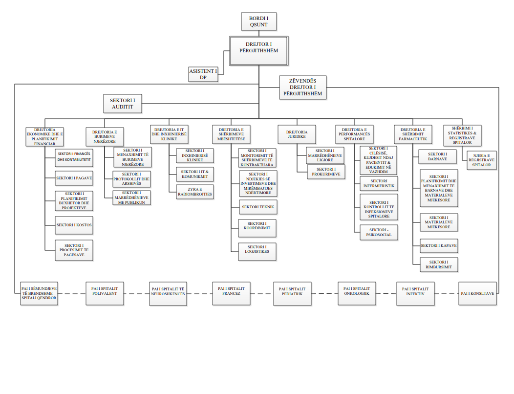
Drejtor i Përgjithshëm i QSU “Nënë Tereza”
Znj. Anxhela Paparizo
Zv. Drejtor i Përgjithshëm
Prof. Asc. Ekleva Jorgaqi
Znj. Dhurata Hysaj
Z. Ilir Pajenga
Drejtor i Performancës Spitalore
Znj. Enisa Rexhepi
Drejtor i Burimeve Njerëzore
Znj. Anisa Vlashi
Drejtor i Shërbimeve Mbështetëse
Z. Erjon Ngjelo
Drejtor Ekonomik dhe Planifikimit Financiar
Znj. Etleva Ramaliu
Drejtor i Shërbimit Farmaceutik
Znj. Mirela Rexhepi
